赤峰市人民政府 丨 敖汉旗人民政府
登录/注册 用户中心 无障碍浏览
蒙文版
赤峰市敖汉旗人民政府门户网站
  • 首页
  • 走进敖汉
  • 政务公开
  • 网上服务
  • 互动交流
  • 旅游敖汉
搜本站
  • 搜本站
  • 搜平台
当前位置: 首页>新闻中心>通知公告

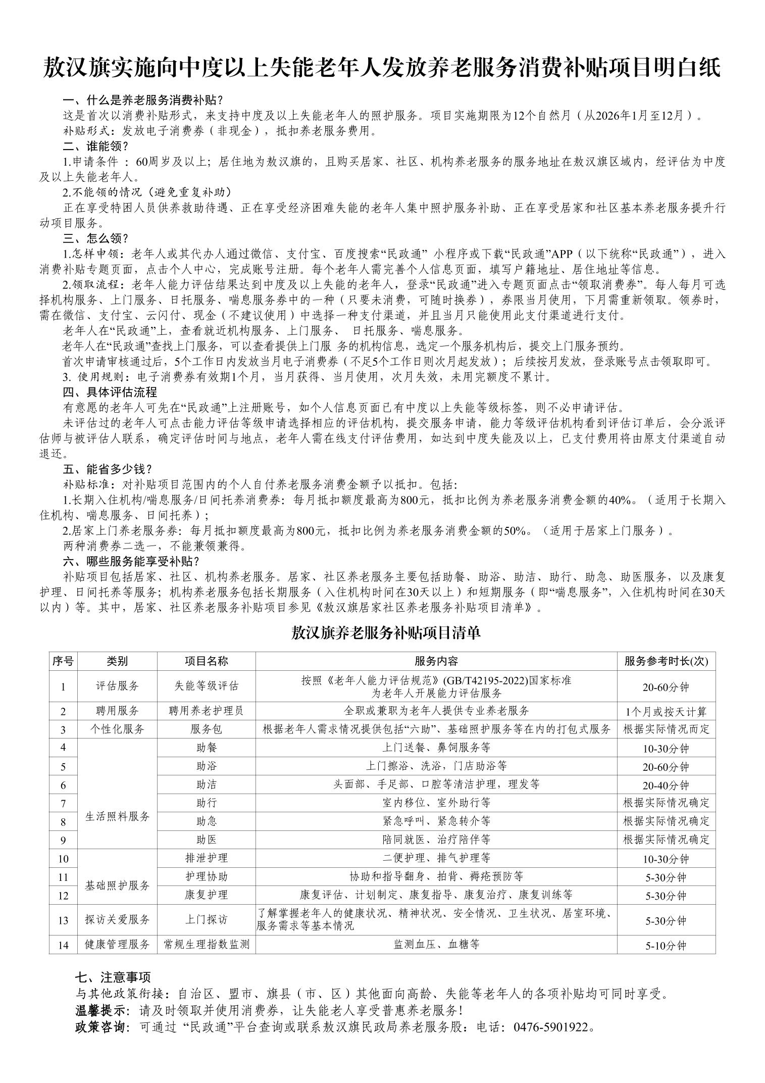
敖汉旗实施向中度以上失能老年人发放养老服务消费补贴项目明白纸

来源:敖汉旗民政局 作者:付立柱 审核:蒙国东 发布日期:2026-02-02 09:06
打印
【保存】
【 字号: 大 中 小 】


联系我们 - 法律声明 - 网站地图

Copyright 2018 ahq.gov.cn All Rights Reserved

蒙ICP备19002805号-2  政府网站标识码1504300045   蒙公网安备 15043002000017号

主办:敖汉旗人民政府办公室  承办:敖汉旗政务服务与数据管理局   网站技术支持电话:0476-4322588

地址:敖汉旗党政综合楼  邮编:024300