赤峰市人民政府 丨 敖汉旗人民政府
登录/注册 用户中心 无障碍浏览
蒙文版
赤峰市敖汉旗人民政府门户网站
  • 首页
  • 走进敖汉
  • 政务公开
  • 网上服务
  • 互动交流
  • 旅游敖汉
搜本站
  • 搜本站
  • 搜平台
当前位置: 首页>新闻中心>通知公告

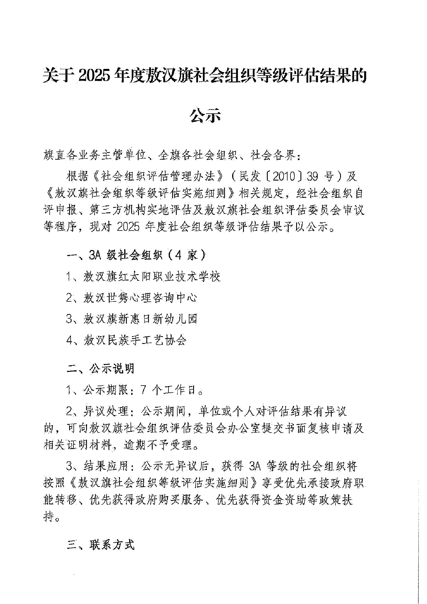
关于2025年度敖汉旗社会组织等级评估结果的公示

来源:敖汉旗民政局 作者:张红静 审核:蒙国东 发布日期:2025-11-27 11:00
打印
【保存】
【 字号: 大 中 小 】


联系我们 - 法律声明 - 网站地图

Copyright 2018 ahq.gov.cn All Rights Reserved

蒙ICP备19002805号-2  政府网站标识码1504300045   蒙公网安备 15043002000017号

主办:敖汉旗人民政府办公室  承办:敖汉旗政务服务与数据管理局   网站技术支持电话:0476-4322588

地址:敖汉旗党政综合楼  邮编:024300