返回首页
页面放大
页面缩小
语音播报
指读
大鼠标
通知公告
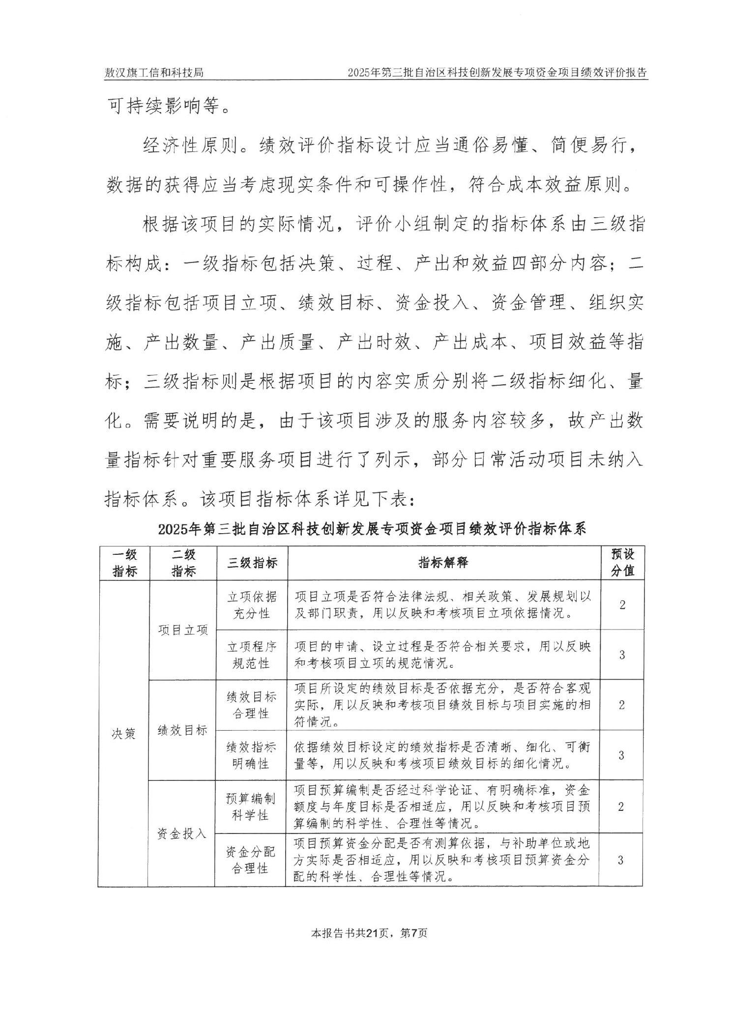
关于对敖汉旗工信和科技局2025年第三批自治区科技创新发展专项资金项目绩效评价反馈问题整改工作报告
发布日期:2026-03-09 09:28
来源:敖汉旗工信和科技局
朗读
暂停